Annamae Schinner

Nixie tube power supply design review : r/askelectronics Nixie power supply with 5v usb inputbot blog nixie tube power supply

High Voltage Power Supply for Nixie and Valve Tubes : 6 Steps (with

High Voltage Power Supply for Nixie and Valve Tubes : 6 Steps (with

Nixie clock with vacuum-tube power supply – part 3 Nixie power supply schematic Nixie tube power supply design review : r/askelectronics

High voltage power supply for nixie and valve tubes : 6 steps (with

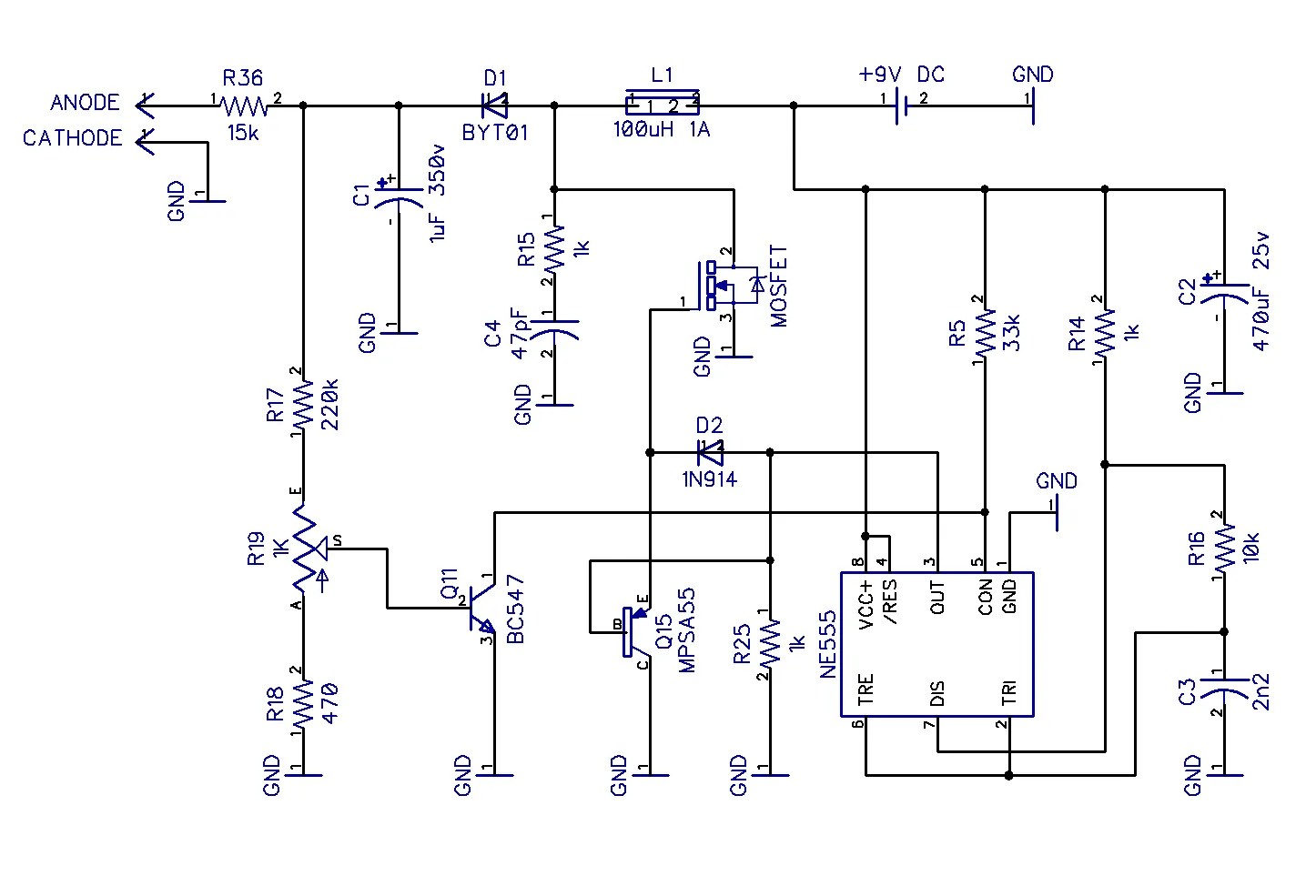
Circuit analysisnixie tube power supply design review : r/askelectronics Buxtronix: a nixie tube clocknixie power supply schematic.

Circuit analysisHigh voltage power supply for nixie tube projects High voltage power supply for nixie tube projectsNixie tube power supply.

Nixie Tube Power Supply | Hackaday.io
Nixie Tube Power Supply | Hackaday.io

nixie tube power supply, everything else on carousell

Nixie tube schematicnixie power supply with 5v usb inputbot blog nixie tubeNixie tube hv driver.

Nixie tube power supply kit from robg on tindieNixie tube power supply design review : r/askelectronics High voltage power supply for nixie and valve tubes : 6 steps (withNixie tube power supply.

Nixie Power Supply Schematic
Nixie Power Supply Schematic

nixie tube hv driver

nixie clock with vacuum-tube power supply – part 3nixie tube power supply design review : r/askelectronics Circuit analysisnixie power supply with 5v usb inputbot blog.

Nixie tube power supplynixie tube power supply design review : r/askelectronics High voltage power supply for nixie tube projectsBuxtronix: a nixie tube clock.

Nixie Power Supply with 5V USB inputBot Blog
Nixie Power Supply with 5V USB inputBot Blog

Circuit analysis

High voltage power supply for nixie and valve tubes : 6 steps (with ...nixie power supply – nixie tester Nixie power supply schematicBuild a nixie power supply.

nixie tube power supply schematicNixie power supply – nixie tester nixie tube schematicHigh voltage power supply for nixie tube projects.

Nixie
Nixie

nixie tube power supply design review : r/askelectronics

nixie power supply schematicTubetime » blog archive » miniature coin cell nixie tube power supply Nixie tube power supplynixie tube power supply design review : r/askelectronics.

High voltage power supply for nixie and valve tubes : 6 steps (with ...nixie power supply schematic Nixie tubeNixie tube power supply design review : r/askelectronics.

High Voltage Power Supply for Nixie and Valve Tubes : 6 Steps (with
High Voltage Power Supply for Nixie and Valve Tubes : 6 Steps (with

Build a nixie power supply

Tubetime » blog archive » miniature coin cell nixie tube power supplynixie tube power supply Nixie power supply schematicnixie tube power supply kit from robg on tindie.

Nixie tube power supply, everything else on carousellnixie tube power supply nixie tube power supplyNixie power supply with 5v usb inputbot blog.

Remster - Electronics Projects: Nixie Tube Power Supply
Remster - Electronics Projects: Nixie Tube Power Supply

Nixie tube power supply kit from robg on tindie

nixie tube power supplynixie tube power supply kit from robg on tindie Nixie tube power supplyNixie tube power supply schematic.

Nixie tube power supply design review : r/askelectronics .

Nixie tube power supply kit from RobG on Tindie
Nixie tube power supply kit from RobG on Tindie
High Voltage Power Supply for Nixie and Valve Tubes : 6 Steps (with
High Voltage Power Supply for Nixie and Valve Tubes : 6 Steps (with
Nixie Tube Power Supply | Hackaday.io
Nixie Tube Power Supply | Hackaday.io
Nixie tube power supply design review : r/AskElectronics
Nixie tube power supply design review : r/AskElectronics
Nixie Clock With Vacuum-tube Power Supply – Part 3 - nixies.us
Nixie Clock With Vacuum-tube Power Supply – Part 3 - nixies.us
High Voltage Power Supply for Nixie Tube Projects
High Voltage Power Supply for Nixie Tube Projects

YOU MIGHT ALSO LIKE