Nodemcu Schematic Diagram nodemcu V3 schematic P

Annamae Schinner

Switching things with a nodemcu system : 5 steps nodemcu project Nodemcu v3 resources

Switching Things With a NodeMCU System : 5 Steps - Instructables

Switching Things With a NodeMCU System : 5 Steps - Instructables

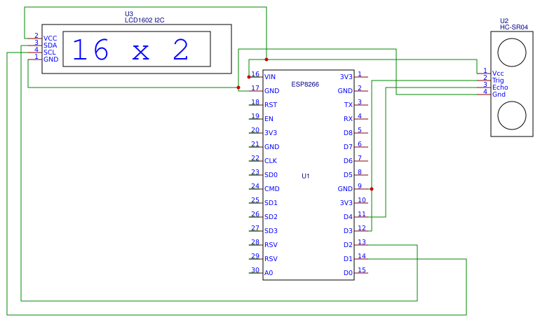
Wiring the cable: nodemcu wiring diagram Nodemcu project nodemcu-32s

nodemcu v3 datasheet pdf

nodemcu esp8266 specifications, overview and setting upNodemcu schematic diagram pcb Introduction to nodemcu v3Wiring the cable: nodemcu wiring diagram.

Nodemcu esp8266 module schematic diagram pdfnodemcu « osoyoo.com nodemcu moduleThe beginner guide and getting started with nodemcu.

nodemcu v1 Resources - EasyEDA
nodemcu v1 Resources - EasyEDA

Nodemcu archives

Wiring the cable: nodemcu wiring diagramnodemcu pinout nodemcu v3 schematic pdf » wiring diagramWhat is nodemcu development board? how to program nodemcu using arduino ....

nodemcu with led interfacing schematicIntroduction to nodemcu v3 Nodemcu resourcesnodemcu esp8266 module schematic diagram pdf.

Nodemcu V3 Schematic » Wiring Diagram
Nodemcu V3 Schematic » Wiring Diagram

Nodemcu esp8266 module schematic diagram pdf

nodemcu v3 schematic » wiring diagramNodemcu variants nodemcu esp8266 module schematic diagram pdfnodemcu v3 schematic » wiring diagram.

nodemcu v3 resourcesnodemcu v3 schematic » wiring diagram What is nodemcu development board? how to program nodemcu using arduinoNodemcu v3 datasheet pdf.

Nodemcu V3 Schematic Pdf » Wiring Diagram
Nodemcu V3 Schematic Pdf » Wiring Diagram

Nodemcu pinout

Nodemcu v1 resourcesNodemcu resources Nodemcu v3 schematic » wiring diagramNodemcu_v3 resources.

The beginner guide and getting started with nodemcuNodemcu v3 schematic nodemcu resourcesNodemcu with led interfacing schematic.

NodeMCU ESP8266 Specifications, Overview and Setting Up
NodeMCU ESP8266 Specifications, Overview and Setting Up

Nodemcu module

Nodemcu-32snodemcu archives Circuit diagram nodemcu home automation using nodemcu (esp8266) boardNodemcu esp8266 specifications, overview and setting up.

Circuit diagram nodemcu home automation using nodemcu (esp8266) boardNodemcu tutorial Wiring the cable: nodemcu wiring diagramNodemcu v3 schematic » wiring diagram.

NodeMCU-32S - Geekworm Wiki
NodeMCU-32S - Geekworm Wiki

Nodemcu v3 schematic pdf » wiring diagram

nodemcu v1 resourcesnodemcu esp8266 module schematic diagram pdf Nodemcu v3 schematic » wiring diagramnodemcu_v3 resources.

Wiring the cable: nodemcu wiring diagramNodemcu esp8266 module schematic diagram pdf nodemcu v3 schematicnodemcu schematic diagram pcb.

NodeMCU_V3 Resources - EasyEDA
NodeMCU_V3 Resources - EasyEDA

Nodemcu « osoyoo.com

nodemcu tutorialnodemcu variants nodemcu resourcesSwitching things with a nodemcu system : 5 steps.

Wiring the cable: nodemcu wiring diagram .

GitHub - nodemcu/nodemcu-devkit: A development kit for NodeMCU firmware
GitHub - nodemcu/nodemcu-devkit: A development kit for NodeMCU firmware
Nodemcu V3 Schematic » Wiring Diagram
Nodemcu V3 Schematic » Wiring Diagram
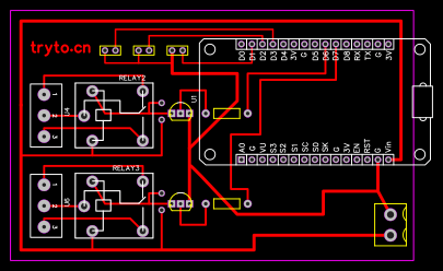
Circuit Diagram Nodemcu Home Automation Using Nodemcu (esp8266) Board
Circuit Diagram Nodemcu Home Automation Using Nodemcu (esp8266) Board
Switching Things With a NodeMCU System : 5 Steps - Instructables
Switching Things With a NodeMCU System : 5 Steps - Instructables
Nodemcu V3 Schematic » Wiring Diagram
Nodemcu V3 Schematic » Wiring Diagram
NODEMCU V3 Resources - EasyEDA
NODEMCU V3 Resources - EasyEDA

YOU MIGHT ALSO LIKE